Dataset Config

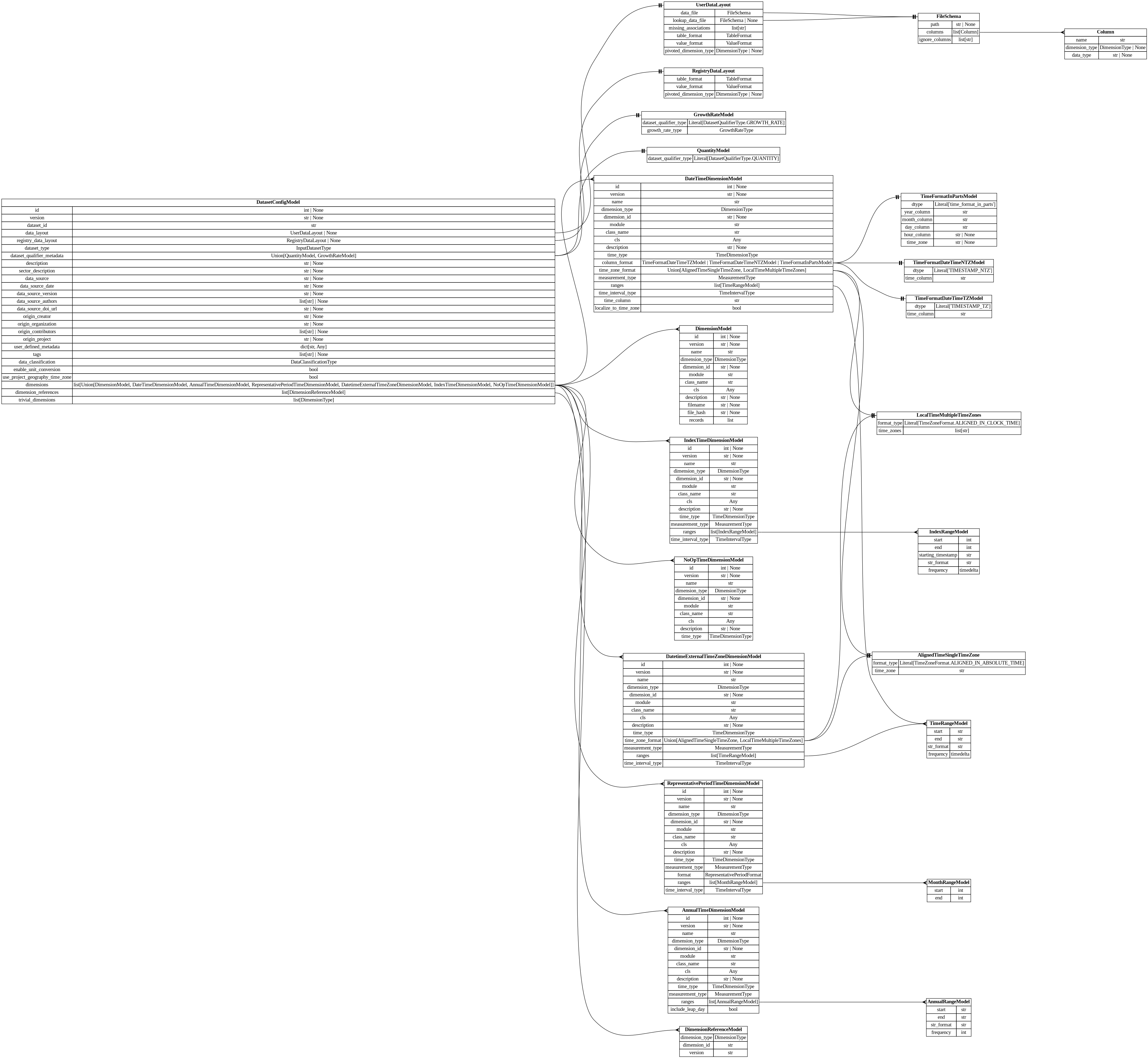
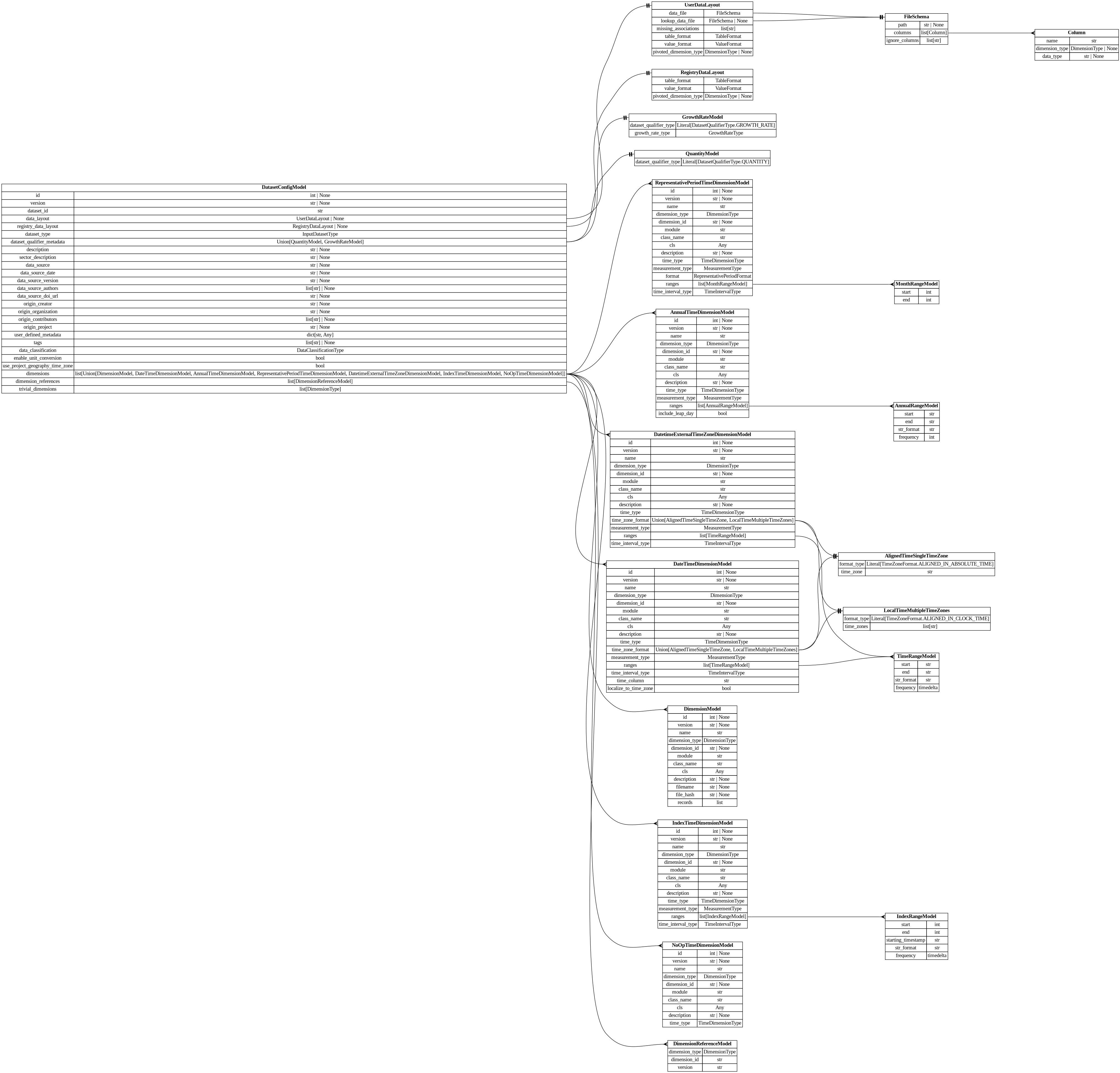
pydantic model dsgrid.config.dataset_config.DatasetConfigModel[source]

Represents dataset configurations.

Create a new model by parsing and validating input data from keyword arguments.

Raises [ValidationError][pydantic_core.ValidationError] if the input data cannot be validated to form a valid model.

self is explicitly positional-only to allow self as a field name.

digraph "Entity Relationship Diagram created by erdantic" {
   graph [fontcolor=gray66,
      fontname="Times New Roman,Times,Liberation Serif,serif",
      fontsize=9,
      nodesep=0.5,
      rankdir=LR,
      ranksep=1.5
   ];
   node [fontname="Times New Roman,Times,Liberation Serif,serif",
      fontsize=14,
      label="\N",
      shape=plain
   ];
   edge [dir=both];
   "dsgrid.config.dataset_config.DatasetConfigModel"   [label=<<table border="0" cellborder="1" cellspacing="0"><tr><td port="_root" colspan="2"><b>DatasetConfigModel</b></td></tr><tr><td>id</td><td port="id">int | None</td></tr><tr><td>version</td><td port="version">str | None</td></tr><tr><td>dataset_id</td><td port="dataset_id">str</td></tr><tr><td>data_layout</td><td port="data_layout">UserDataLayout | None</td></tr><tr><td>registry_data_layout</td><td port="registry_data_layout">RegistryDataLayout | None</td></tr><tr><td>dataset_type</td><td port="dataset_type">InputDatasetType</td></tr><tr><td>dataset_qualifier_metadata</td><td port="dataset_qualifier_metadata">Union[QuantityModel, GrowthRateModel]</td></tr><tr><td>description</td><td port="description">str | None</td></tr><tr><td>sector_description</td><td port="sector_description">str | None</td></tr><tr><td>data_source</td><td port="data_source">str | None</td></tr><tr><td>data_source_date</td><td port="data_source_date">str | None</td></tr><tr><td>data_source_version</td><td port="data_source_version">str | None</td></tr><tr><td>data_source_authors</td><td port="data_source_authors">list[str] | None</td></tr><tr><td>data_source_doi_url</td><td port="data_source_doi_url">str | None</td></tr><tr><td>origin_creator</td><td port="origin_creator">str | None</td></tr><tr><td>origin_organization</td><td port="origin_organization">str | None</td></tr><tr><td>origin_contributors</td><td port="origin_contributors">list[str] | None</td></tr><tr><td>origin_project</td><td port="origin_project">str | None</td></tr><tr><td>user_defined_metadata</td><td port="user_defined_metadata">dict[str, Any]</td></tr><tr><td>tags</td><td port="tags">list[str] | None</td></tr><tr><td>data_classification</td><td port="data_classification">DataClassificationType</td></tr><tr><td>enable_unit_conversion</td><td port="enable_unit_conversion">bool</td></tr><tr><td>use_project_geography_time_zone</td><td port="use_project_geography_time_zone">bool</td></tr><tr><td>dimensions</td><td port="dimensions">list[Union[DimensionModel, DateTimeDimensionModel, AnnualTimeDimensionModel, RepresentativePeriodTimeDimensionModel, DatetimeExternalTimeZoneDimensionModel, IndexTimeDimensionModel, NoOpTimeDimensionModel]]</td></tr><tr><td>dimension_references</td><td port="dimension_references">list[DimensionReferenceModel]</td></tr><tr><td>trivial_dimensions</td><td port="trivial_dimensions">list[DimensionType]</td></tr></table>>,
      tooltip="dsgrid.config.dataset_config.DatasetConfigModel&#xA;&#xA;Represents dataset configurations.&#xA;"];
   "dsgrid.config.dataset_config.GrowthRateModel"   [label=<<table border="0" cellborder="1" cellspacing="0"><tr><td port="_root" colspan="2"><b>GrowthRateModel</b></td></tr><tr><td>dataset_qualifier_type</td><td port="dataset_qualifier_type">Literal[DatasetQualifierType.GROWTH_RATE]</td></tr><tr><td>growth_rate_type</td><td port="growth_rate_type">GrowthRateType</td></tr></table>>,
      tooltip="dsgrid.config.dataset_config.GrowthRateModel&#xA;&#xA;Base data model for all dsgrid data models&#xA;"];
   "dsgrid.config.dataset_config.DatasetConfigModel":dataset_qualifier_metadata:e -> "dsgrid.config.dataset_config.GrowthRateModel":_root:w   [arrowhead=noneteetee,
      arrowtail=nonenone];
   "dsgrid.config.dataset_config.QuantityModel"   [label=<<table border="0" cellborder="1" cellspacing="0"><tr><td port="_root" colspan="2"><b>QuantityModel</b></td></tr><tr><td>dataset_qualifier_type</td><td port="dataset_qualifier_type">Literal[DatasetQualifierType.QUANTITY]</td></tr></table>>,
      tooltip="dsgrid.config.dataset_config.QuantityModel&#xA;&#xA;Base data model for all dsgrid data models&#xA;"];
   "dsgrid.config.dataset_config.DatasetConfigModel":dataset_qualifier_metadata:e -> "dsgrid.config.dataset_config.QuantityModel":_root:w   [arrowhead=noneteetee,
      arrowtail=nonenone];
   "dsgrid.config.dataset_config.RegistryDataLayout"   [label=<<table border="0" cellborder="1" cellspacing="0"><tr><td port="_root" colspan="2"><b>RegistryDataLayout</b></td></tr><tr><td>table_format</td><td port="table_format">TableFormat</td></tr><tr><td>value_format</td><td port="value_format">ValueFormat</td></tr><tr><td>pivoted_dimension_type</td><td port="pivoted_dimension_type">DimensionType | None</td></tr></table>>,
      tooltip="dsgrid.config.dataset_config.RegistryDataLayout&#xA;&#xA;Data layout stored in the dsgrid registry (without file paths).&#xA;"];
   "dsgrid.config.dataset_config.DatasetConfigModel":registry_data_layout:e -> "dsgrid.config.dataset_config.RegistryDataLayout":_root:w   [arrowhead=noneteetee,
      arrowtail=nonenone];
   "dsgrid.config.dataset_config.UserDataLayout"   [label=<<table border="0" cellborder="1" cellspacing="0"><tr><td port="_root" colspan="2"><b>UserDataLayout</b></td></tr><tr><td>data_file</td><td port="data_file">FileSchema</td></tr><tr><td>lookup_data_file</td><td port="lookup_data_file">FileSchema | None</td></tr><tr><td>missing_associations</td><td port="missing_associations">list[str]</td></tr><tr><td>table_format</td><td port="table_format">TableFormat</td></tr><tr><td>value_format</td><td port="value_format">ValueFormat</td></tr><tr><td>pivoted_dimension_type</td><td port="pivoted_dimension_type">DimensionType | None</td></tr></table>>,
      tooltip="dsgrid.config.dataset_config.UserDataLayout&#xA;&#xA;User-defined data layout for dataset registration.&#xA;"];
   "dsgrid.config.dataset_config.DatasetConfigModel":data_layout:e -> "dsgrid.config.dataset_config.UserDataLayout":_root:w   [arrowhead=noneteetee,
      arrowtail=nonenone];
   "dsgrid.config.dimensions.AnnualTimeDimensionModel"   [label=<<table border="0" cellborder="1" cellspacing="0"><tr><td port="_root" colspan="2"><b>AnnualTimeDimensionModel</b></td></tr><tr><td>id</td><td port="id">int | None</td></tr><tr><td>version</td><td port="version">str | None</td></tr><tr><td>name</td><td port="name">str</td></tr><tr><td>dimension_type</td><td port="dimension_type">DimensionType</td></tr><tr><td>dimension_id</td><td port="dimension_id">str | None</td></tr><tr><td>module</td><td port="module">str</td></tr><tr><td>class_name</td><td port="class_name">str</td></tr><tr><td>cls</td><td port="cls">Any</td></tr><tr><td>description</td><td port="description">str | None</td></tr><tr><td>time_type</td><td port="time_type">TimeDimensionType</td></tr><tr><td>measurement_type</td><td port="measurement_type">MeasurementType</td></tr><tr><td>ranges</td><td port="ranges">list[AnnualRangeModel]</td></tr><tr><td>include_leap_day</td><td port="include_leap_day">bool</td></tr></table>>,
      tooltip="dsgrid.config.dimensions.AnnualTimeDimensionModel&#xA;&#xA;Defines an annual time dimension where timestamps are years.&#xA;Each \
value associated with a year represents the MEASUREMENT_TYPE over the entire year.&#xA;i.e., MEASUREMENT_TYPE = total means the \
value is the total over the year, not over the range frequency.&#xA;"];
   "dsgrid.config.dataset_config.DatasetConfigModel":dimensions:e -> "dsgrid.config.dimensions.AnnualTimeDimensionModel":_root:w   [arrowhead=crownone,
      arrowtail=nonenone];
   "dsgrid.config.dimensions.DateTimeDimensionModel"   [label=<<table border="0" cellborder="1" cellspacing="0"><tr><td port="_root" colspan="2"><b>DateTimeDimensionModel</b></td></tr><tr><td>id</td><td port="id">int | None</td></tr><tr><td>version</td><td port="version">str | None</td></tr><tr><td>name</td><td port="name">str</td></tr><tr><td>dimension_type</td><td port="dimension_type">DimensionType</td></tr><tr><td>dimension_id</td><td port="dimension_id">str | None</td></tr><tr><td>module</td><td port="module">str</td></tr><tr><td>class_name</td><td port="class_name">str</td></tr><tr><td>cls</td><td port="cls">Any</td></tr><tr><td>description</td><td port="description">str | None</td></tr><tr><td>time_type</td><td port="time_type">TimeDimensionType</td></tr><tr><td>column_format</td><td port="column_format">TimeFormatDateTimeTZModel | TimeFormatDateTimeNTZModel | TimeFormatInPartsModel</td></tr><tr><td>time_zone_format</td><td port="time_zone_format">Union[AlignedTimeSingleTimeZone, LocalTimeMultipleTimeZones]</td></tr><tr><td>measurement_type</td><td port="measurement_type">MeasurementType</td></tr><tr><td>ranges</td><td port="ranges">list[TimeRangeModel]</td></tr><tr><td>time_interval_type</td><td port="time_interval_type">TimeIntervalType</td></tr><tr><td>time_column</td><td port="time_column">str</td></tr><tr><td>localize_to_time_zone</td><td port="localize_to_time_zone">bool</td></tr></table>>,
      tooltip="dsgrid.config.dimensions.DateTimeDimensionModel&#xA;&#xA;Defines a time dimension where timestamps translate to datetime objects.&#\
xA;"];
   "dsgrid.config.dataset_config.DatasetConfigModel":dimensions:e -> "dsgrid.config.dimensions.DateTimeDimensionModel":_root:w   [arrowhead=crownone,
      arrowtail=nonenone];
   "dsgrid.config.dimensions.DatetimeExternalTimeZoneDimensionModel"   [label=<<table border="0" cellborder="1" cellspacing="0"><tr><td port="_root" colspan="2"><b>DatetimeExternalTimeZoneDimensionModel</b></td></tr><tr><td>id</td><td port="id">int | None</td></tr><tr><td>version</td><td port="version">str | None</td></tr><tr><td>name</td><td port="name">str</td></tr><tr><td>dimension_type</td><td port="dimension_type">DimensionType</td></tr><tr><td>dimension_id</td><td port="dimension_id">str | None</td></tr><tr><td>module</td><td port="module">str</td></tr><tr><td>class_name</td><td port="class_name">str</td></tr><tr><td>cls</td><td port="cls">Any</td></tr><tr><td>description</td><td port="description">str | None</td></tr><tr><td>time_type</td><td port="time_type">TimeDimensionType</td></tr><tr><td>time_zone_format</td><td port="time_zone_format">Union[AlignedTimeSingleTimeZone, LocalTimeMultipleTimeZones]</td></tr><tr><td>measurement_type</td><td port="measurement_type">MeasurementType</td></tr><tr><td>ranges</td><td port="ranges">list[TimeRangeModel]</td></tr><tr><td>time_interval_type</td><td port="time_interval_type">TimeIntervalType</td></tr></table>>,
      tooltip="dsgrid.config.dimensions.DatetimeExternalTimeZoneDimensionModel&#xA;&#xA;Defines a time dimension where timestamps are tz-naive \
and require localizing to a time zone&#xA;using a time zone column.&#xA;"];
   "dsgrid.config.dataset_config.DatasetConfigModel":dimensions:e -> "dsgrid.config.dimensions.DatetimeExternalTimeZoneDimensionModel":_root:w   [arrowhead=crownone,
      arrowtail=nonenone];
   "dsgrid.config.dimensions.DimensionModel"   [label=<<table border="0" cellborder="1" cellspacing="0"><tr><td port="_root" colspan="2"><b>DimensionModel</b></td></tr><tr><td>id</td><td port="id">int | None</td></tr><tr><td>version</td><td port="version">str | None</td></tr><tr><td>name</td><td port="name">str</td></tr><tr><td>dimension_type</td><td port="dimension_type">DimensionType</td></tr><tr><td>dimension_id</td><td port="dimension_id">str | None</td></tr><tr><td>module</td><td port="module">str</td></tr><tr><td>class_name</td><td port="class_name">str</td></tr><tr><td>cls</td><td port="cls">Any</td></tr><tr><td>description</td><td port="description">str | None</td></tr><tr><td>filename</td><td port="filename">str | None</td></tr><tr><td>file_hash</td><td port="file_hash">str | None</td></tr><tr><td>records</td><td port="records">list</td></tr></table>>,
      tooltip="dsgrid.config.dimensions.DimensionModel&#xA;&#xA;Defines a non-time dimension&#xA;"];
   "dsgrid.config.dataset_config.DatasetConfigModel":dimensions:e -> "dsgrid.config.dimensions.DimensionModel":_root:w   [arrowhead=crownone,
      arrowtail=nonenone];
   "dsgrid.config.dimensions.DimensionReferenceModel"   [label=<<table border="0" cellborder="1" cellspacing="0"><tr><td port="_root" colspan="2"><b>DimensionReferenceModel</b></td></tr><tr><td>dimension_type</td><td port="dimension_type">DimensionType</td></tr><tr><td>dimension_id</td><td port="dimension_id">str</td></tr><tr><td>version</td><td port="version">str</td></tr></table>>,
      tooltip="dsgrid.config.dimensions.DimensionReferenceModel&#xA;&#xA;Reference to a dimension stored in the registry&#xA;"];
   "dsgrid.config.dataset_config.DatasetConfigModel":dimension_references:e -> "dsgrid.config.dimensions.DimensionReferenceModel":_root:w   [arrowhead=crownone,
      arrowtail=nonenone];
   "dsgrid.config.dimensions.IndexTimeDimensionModel"   [label=<<table border="0" cellborder="1" cellspacing="0"><tr><td port="_root" colspan="2"><b>IndexTimeDimensionModel</b></td></tr><tr><td>id</td><td port="id">int | None</td></tr><tr><td>version</td><td port="version">str | None</td></tr><tr><td>name</td><td port="name">str</td></tr><tr><td>dimension_type</td><td port="dimension_type">DimensionType</td></tr><tr><td>dimension_id</td><td port="dimension_id">str | None</td></tr><tr><td>module</td><td port="module">str</td></tr><tr><td>class_name</td><td port="class_name">str</td></tr><tr><td>cls</td><td port="cls">Any</td></tr><tr><td>description</td><td port="description">str | None</td></tr><tr><td>time_type</td><td port="time_type">TimeDimensionType</td></tr><tr><td>measurement_type</td><td port="measurement_type">MeasurementType</td></tr><tr><td>ranges</td><td port="ranges">list[IndexRangeModel]</td></tr><tr><td>time_interval_type</td><td port="time_interval_type">TimeIntervalType</td></tr></table>>,
      tooltip="dsgrid.config.dimensions.IndexTimeDimensionModel&#xA;&#xA;Defines a time dimension where timestamps are indices and requires converting \
to datetime.&#xA;"];
   "dsgrid.config.dataset_config.DatasetConfigModel":dimensions:e -> "dsgrid.config.dimensions.IndexTimeDimensionModel":_root:w   [arrowhead=crownone,
      arrowtail=nonenone];
   "dsgrid.config.dimensions.NoOpTimeDimensionModel"   [label=<<table border="0" cellborder="1" cellspacing="0"><tr><td port="_root" colspan="2"><b>NoOpTimeDimensionModel</b></td></tr><tr><td>id</td><td port="id">int | None</td></tr><tr><td>version</td><td port="version">str | None</td></tr><tr><td>name</td><td port="name">str</td></tr><tr><td>dimension_type</td><td port="dimension_type">DimensionType</td></tr><tr><td>dimension_id</td><td port="dimension_id">str | None</td></tr><tr><td>module</td><td port="module">str</td></tr><tr><td>class_name</td><td port="class_name">str</td></tr><tr><td>cls</td><td port="cls">Any</td></tr><tr><td>description</td><td port="description">str | None</td></tr><tr><td>time_type</td><td port="time_type">TimeDimensionType</td></tr></table>>,
      tooltip="dsgrid.config.dimensions.NoOpTimeDimensionModel&#xA;&#xA;Defines a NoOp time dimension.&#xA;"];
   "dsgrid.config.dataset_config.DatasetConfigModel":dimensions:e -> "dsgrid.config.dimensions.NoOpTimeDimensionModel":_root:w   [arrowhead=crownone,
      arrowtail=nonenone];
   "dsgrid.config.dimensions.RepresentativePeriodTimeDimensionModel"   [label=<<table border="0" cellborder="1" cellspacing="0"><tr><td port="_root" colspan="2"><b>RepresentativePeriodTimeDimensionModel</b></td></tr><tr><td>id</td><td port="id">int | None</td></tr><tr><td>version</td><td port="version">str | None</td></tr><tr><td>name</td><td port="name">str</td></tr><tr><td>dimension_type</td><td port="dimension_type">DimensionType</td></tr><tr><td>dimension_id</td><td port="dimension_id">str | None</td></tr><tr><td>module</td><td port="module">str</td></tr><tr><td>class_name</td><td port="class_name">str</td></tr><tr><td>cls</td><td port="cls">Any</td></tr><tr><td>description</td><td port="description">str | None</td></tr><tr><td>time_type</td><td port="time_type">TimeDimensionType</td></tr><tr><td>measurement_type</td><td port="measurement_type">MeasurementType</td></tr><tr><td>format</td><td port="format">RepresentativePeriodFormat</td></tr><tr><td>ranges</td><td port="ranges">list[MonthRangeModel]</td></tr><tr><td>time_interval_type</td><td port="time_interval_type">TimeIntervalType</td></tr></table>>,
      tooltip="dsgrid.config.dimensions.RepresentativePeriodTimeDimensionModel&#xA;&#xA;Defines a representative time dimension.&#xA;"];
   "dsgrid.config.dataset_config.DatasetConfigModel":dimensions:e -> "dsgrid.config.dimensions.RepresentativePeriodTimeDimensionModel":_root:w   [arrowhead=crownone,
      arrowtail=nonenone];
   "dsgrid.config.file_schema.FileSchema"   [label=<<table border="0" cellborder="1" cellspacing="0"><tr><td port="_root" colspan="2"><b>FileSchema</b></td></tr><tr><td>path</td><td port="path">str | None</td></tr><tr><td>columns</td><td port="columns">list[Column]</td></tr><tr><td>ignore_columns</td><td port="ignore_columns">list[str]</td></tr></table>>,
      tooltip="dsgrid.config.file_schema.FileSchema&#xA;&#xA;Defines the format of a data file (CSV, JSON, Parquet).&#xA;"];
   "dsgrid.config.dataset_config.UserDataLayout":data_file:e -> "dsgrid.config.file_schema.FileSchema":_root:w   [arrowhead=noneteetee,
      arrowtail=nonenone];
   "dsgrid.config.dataset_config.UserDataLayout":lookup_data_file:e -> "dsgrid.config.file_schema.FileSchema":_root:w   [arrowhead=noneteetee,
      arrowtail=nonenone];
   "dsgrid.config.dimensions.AlignedTimeSingleTimeZone"   [label=<<table border="0" cellborder="1" cellspacing="0"><tr><td port="_root" colspan="2"><b>AlignedTimeSingleTimeZone</b></td></tr><tr><td>format_type</td><td port="format_type">Literal[TimeZoneFormat.ALIGNED_IN_ABSOLUTE_TIME]</td></tr><tr><td>time_zone</td><td port="time_zone">str</td></tr></table>>,
      tooltip="dsgrid.config.dimensions.AlignedTimeSingleTimeZone&#xA;&#xA;For each geography, data has the same set of timestamps in absolute \
time.&#xA;Timestamps in the data must be tz-aware.&#xA;&#xA;E.g., data in CA and NY both start in 2018-01-01 00:00 EST.&#xA;"];
   "dsgrid.config.dimensions.AnnualRangeModel"   [label=<<table border="0" cellborder="1" cellspacing="0"><tr><td port="_root" colspan="2"><b>AnnualRangeModel</b></td></tr><tr><td>start</td><td port="start">str</td></tr><tr><td>end</td><td port="end">str</td></tr><tr><td>str_format</td><td port="str_format">str</td></tr><tr><td>frequency</td><td port="frequency">int</td></tr></table>>,
      tooltip="dsgrid.config.dimensions.AnnualRangeModel&#xA;&#xA;Defines a continuous range of annual time.&#xA;"];
   "dsgrid.config.dimensions.AnnualTimeDimensionModel":ranges:e -> "dsgrid.config.dimensions.AnnualRangeModel":_root:w   [arrowhead=crownone,
      arrowtail=nonenone];
   "dsgrid.config.dimensions.DateTimeDimensionModel":time_zone_format:e -> "dsgrid.config.dimensions.AlignedTimeSingleTimeZone":_root:w   [arrowhead=noneteetee,
      arrowtail=nonenone];
   "dsgrid.config.dimensions.LocalTimeMultipleTimeZones"   [label=<<table border="0" cellborder="1" cellspacing="0"><tr><td port="_root" colspan="2"><b>LocalTimeMultipleTimeZones</b></td></tr><tr><td>format_type</td><td port="format_type">Literal[TimeZoneFormat.ALIGNED_IN_CLOCK_TIME]</td></tr><tr><td>time_zones</td><td port="time_zones">list[str]</td></tr></table>>,
      tooltip="dsgrid.config.dimensions.LocalTimeMultipleTimeZones&#xA;&#xA;For each geography, data has the same set of timestamps when interpreted \
as local clock time by adjusting&#xA;for the time zone of each geography.&#xA;Timestamps in the data must be tz-aware.&#xA;&#xA;\
E.g., data in CA may start in 2018-01-01 00:00 PST while data in NY may start in 2018-01-01 00:00 EST.&#xA;They are aligned in clock \
time but not in absolute time.&#xA;"];
   "dsgrid.config.dimensions.DateTimeDimensionModel":time_zone_format:e -> "dsgrid.config.dimensions.LocalTimeMultipleTimeZones":_root:w   [arrowhead=noneteetee,
      arrowtail=nonenone];
   "dsgrid.config.dimensions.TimeFormatDateTimeNTZModel"   [label=<<table border="0" cellborder="1" cellspacing="0"><tr><td port="_root" colspan="2"><b>TimeFormatDateTimeNTZModel</b></td></tr><tr><td>dtype</td><td port="dtype">Literal['TIMESTAMP_NTZ']</td></tr><tr><td>time_column</td><td port="time_column">str</td></tr></table>>,
      tooltip="dsgrid.config.dimensions.TimeFormatDateTimeNTZModel&#xA;&#xA;Format of timestamps in a dataset is timezone-naive datetime,&#xA;requiring \
localization to time zones.&#xA;"];
   "dsgrid.config.dimensions.DateTimeDimensionModel":column_format:e -> "dsgrid.config.dimensions.TimeFormatDateTimeNTZModel":_root:w   [arrowhead=noneteetee,
      arrowtail=nonenone];
   "dsgrid.config.dimensions.TimeFormatDateTimeTZModel"   [label=<<table border="0" cellborder="1" cellspacing="0"><tr><td port="_root" colspan="2"><b>TimeFormatDateTimeTZModel</b></td></tr><tr><td>dtype</td><td port="dtype">Literal['TIMESTAMP_TZ']</td></tr><tr><td>time_column</td><td port="time_column">str</td></tr></table>>,
      tooltip="dsgrid.config.dimensions.TimeFormatDateTimeTZModel&#xA;&#xA;Format of timestamps in a dataset is timezone-aware datetime.&#xA;"];
   "dsgrid.config.dimensions.DateTimeDimensionModel":column_format:e -> "dsgrid.config.dimensions.TimeFormatDateTimeTZModel":_root:w   [arrowhead=noneteetee,
      arrowtail=nonenone];
   "dsgrid.config.dimensions.TimeFormatInPartsModel"   [label=<<table border="0" cellborder="1" cellspacing="0"><tr><td port="_root" colspan="2"><b>TimeFormatInPartsModel</b></td></tr><tr><td>dtype</td><td port="dtype">Literal['time_format_in_parts']</td></tr><tr><td>year_column</td><td port="year_column">str</td></tr><tr><td>month_column</td><td port="month_column">str</td></tr><tr><td>day_column</td><td port="day_column">str</td></tr><tr><td>hour_column</td><td port="hour_column">str | None</td></tr><tr><td>time_zone</td><td port="time_zone">str | None</td></tr></table>>,
      tooltip="dsgrid.config.dimensions.TimeFormatInPartsModel&#xA;&#xA;Format of timestamps in a dataset is in parts, e.g., month-day-hour format,&#\
xA;requiring conversion to datetime.&#xA;"];
   "dsgrid.config.dimensions.DateTimeDimensionModel":column_format:e -> "dsgrid.config.dimensions.TimeFormatInPartsModel":_root:w   [arrowhead=noneteetee,
      arrowtail=nonenone];
   "dsgrid.config.dimensions.TimeRangeModel"   [label=<<table border="0" cellborder="1" cellspacing="0"><tr><td port="_root" colspan="2"><b>TimeRangeModel</b></td></tr><tr><td>start</td><td port="start">str</td></tr><tr><td>end</td><td port="end">str</td></tr><tr><td>str_format</td><td port="str_format">str</td></tr><tr><td>frequency</td><td port="frequency">timedelta</td></tr></table>>,
      tooltip="dsgrid.config.dimensions.TimeRangeModel&#xA;&#xA;Defines a continuous range of time.&#xA;"];
   "dsgrid.config.dimensions.DateTimeDimensionModel":ranges:e -> "dsgrid.config.dimensions.TimeRangeModel":_root:w   [arrowhead=crownone,
      arrowtail=nonenone];
   "dsgrid.config.dimensions.DatetimeExternalTimeZoneDimensionModel":time_zone_format:e -> "dsgrid.config.dimensions.AlignedTimeSingleTimeZone":_root:w   [arrowhead=noneteetee,
      arrowtail=nonenone];
   "dsgrid.config.dimensions.DatetimeExternalTimeZoneDimensionModel":time_zone_format:e -> "dsgrid.config.dimensions.LocalTimeMultipleTimeZones":_root:w   [arrowhead=noneteetee,
      arrowtail=nonenone];
   "dsgrid.config.dimensions.DatetimeExternalTimeZoneDimensionModel":ranges:e -> "dsgrid.config.dimensions.TimeRangeModel":_root:w   [arrowhead=crownone,
      arrowtail=nonenone];
   "dsgrid.config.dimensions.IndexRangeModel"   [label=<<table border="0" cellborder="1" cellspacing="0"><tr><td port="_root" colspan="2"><b>IndexRangeModel</b></td></tr><tr><td>start</td><td port="start">int</td></tr><tr><td>end</td><td port="end">int</td></tr><tr><td>starting_timestamp</td><td port="starting_timestamp">str</td></tr><tr><td>str_format</td><td port="str_format">str</td></tr><tr><td>frequency</td><td port="frequency">timedelta</td></tr></table>>,
      tooltip="dsgrid.config.dimensions.IndexRangeModel&#xA;&#xA;Defines a continuous range of indices.&#xA;"];
   "dsgrid.config.dimensions.IndexTimeDimensionModel":ranges:e -> "dsgrid.config.dimensions.IndexRangeModel":_root:w   [arrowhead=crownone,
      arrowtail=nonenone];
   "dsgrid.config.dimensions.MonthRangeModel"   [label=<<table border="0" cellborder="1" cellspacing="0"><tr><td port="_root" colspan="2"><b>MonthRangeModel</b></td></tr><tr><td>start</td><td port="start">int</td></tr><tr><td>end</td><td port="end">int</td></tr></table>>,
      tooltip="dsgrid.config.dimensions.MonthRangeModel&#xA;&#xA;Defines a continuous range of time.&#xA;"];
   "dsgrid.config.dimensions.RepresentativePeriodTimeDimensionModel":ranges:e -> "dsgrid.config.dimensions.MonthRangeModel":_root:w   [arrowhead=crownone,
      arrowtail=nonenone];
   "dsgrid.config.file_schema.Column"   [label=<<table border="0" cellborder="1" cellspacing="0"><tr><td port="_root" colspan="2"><b>Column</b></td></tr><tr><td>name</td><td port="name">str</td></tr><tr><td>dimension_type</td><td port="dimension_type">DimensionType | None</td></tr><tr><td>data_type</td><td port="data_type">str | None</td></tr></table>>,
      tooltip="dsgrid.config.file_schema.Column&#xA;&#xA;Base data model for all dsgrid data models&#xA;"];
   "dsgrid.config.file_schema.FileSchema":columns:e -> "dsgrid.config.file_schema.Column":_root:w   [arrowhead=crownone,
      arrowtail=nonenone];
}
Fields:
Validators:
field data_classification: DataClassificationType [Required]

Data security classification (e.g., low, moderate).

Validated by:
field data_layout: UserDataLayout | None = None

Defines the data layout (table format, value format, and file paths) for dataset registration.

Validated by:
field data_source: str | None = None

Original data source name, e.g. ‘ComStock’, ‘EIA 861’.

Validated by:
field data_source_authors: list[str] | None = None

List of authors for the original data source.

Validated by:
field data_source_date: str | None = None

Date or year the original source data were published, e.g., ‘2021’ for ‘EIA AEO 2021’.

Validated by:
field data_source_doi_url: str | None = None

Original data source doi or other url

Validated by:
field data_source_version: str | None = None

Source data version, if applicable. For example, could specify preliminary versus final data.

Validated by:
field dataset_id: str [Required]

Unique dataset identifier.

Validated by:
field dataset_qualifier_metadata: QuantityModel | GrowthRateModel = QuantityModel(dataset_qualifier_type=<DatasetQualifierType.QUANTITY: 'quantity'>)

Additional metadata to include related to the dataset_qualifier

Validated by:
field dataset_type: InputDatasetType = InputDatasetType.UNSPECIFIED

Input dataset type.

Validated by:
field description: str | None = None

A detailed description of the dataset

Validated by:
field dimension_references: list[DimensionReferenceModel] = []

List of registered dimension references that make up the dimensions of dataset.

Validated by:
field dimensions: Annotated[list[DimensionModel | DateTimeDimensionModel | AnnualTimeDimensionModel | RepresentativePeriodTimeDimensionModel | DatetimeExternalTimeZoneDimensionModel | IndexTimeDimensionModel | NoOpTimeDimensionModel], BeforeValidator(func=handle_dimension_union, json_schema_input_type=PydanticUndefined)] = []

List of dimensions that make up the dimensions of dataset. They will be automatically registered during dataset registration and then converted to dimension_references.

Constraints:
  • func = <function handle_dimension_union at 0x7f8b6cba6020>

  • json_schema_input_type = PydanticUndefined

Validated by:
field enable_unit_conversion: bool = True

If the dataset uses its dimension mapping for the metric dimension to also perform unit conversion, then this value should be false.

Validated by:
field origin_contributors: list[str] | None = None

List of contributors to the compilation of this dataset for dsgrid, e.g., [‘Harry Potter’, ‘Ronald Weasley’]

Validated by:
field origin_creator: str | None = None

First and last name of the person who formatted this dataset for dsgrid

Validated by:
field origin_organization: str | None = None

Organization name of the origin_creator, e.g., ‘NREL’

Validated by:
field origin_project: str | None = None

Name of the project for/from which this dataset was compiled, e.g., ‘IEF’, ‘Building Standard Scenarios’.

Validated by:
field registry_data_layout: RegistryDataLayout | None = None

Defines the dataset’s data layout once stored in the registry.

Validated by:
field sector_description: str | None = None

Sectoral description (e.g., residential, commercial, industrial, transportation, electricity)

Validated by:
field tags: list[str] | None = None

List of data tags

Validated by:
field trivial_dimensions: list[DimensionType] = []

List of trivial dimensions (i.e., 1-element dimensions) that do not exist in the load_data_lookup. List the dimensions by dimension type. Trivial dimensions are 1-element dimensions that are not present in the parquet data columns. Instead they are added by dsgrid as an alias column.

Validated by:
field use_project_geography_time_zone: bool = False

If true, time zones will be applied from the project’s geography dimension. If false, the dataset’s geography dimension records must provide a time zone column.

Validated by:
field user_defined_metadata: dict[str, Any] = {}

Additional user defined metadata fields

Validated by:
validator check_dataset_id  »  dataset_id[source]

Check dataset ID validity

validator check_files  »  dimensions[source]

Validate dimension files are unique across all dimensions

validator check_layout_fields  »  all fields[source]

Ensure data_layout and registry_data_layout are mutually exclusive.

validator check_names  »  dimensions[source]

Validate dimension names are unique across all dimensions.

validator check_time_not_trivial  »  trivial_dimensions[source]
validator check_time_zone  »  all fields[source]

Validate whether required time zone information is present.